Carlos Espinero

General Management

  • Aeronautical Mechanical Engineer; Bachelor’s Degree in Air and Aerospace Systems; Postgraduate Studies in Business Administration and Public Administration

Aeronautical Mechanical Engineer and Bachelor’s Degree in Air and Aerospace Systems. He completed postgraduate studies in Business Administration and Public Administration. He is a member of the Professional Council of Aeronautical and Aerospace Engineering.

Throughout his professional career, he has held management positions in areas related to aircraft maintenance and manufacturing. He served at the Argentine Embassy in France and was part of the Argentine–U.S. team that developed the “Pampa 2000” trainer aircraft (JPATS Program), as well as the Argentine–German team involved in the development of the IA-63 “Pampa” trainer aircraft in Immenstaad, Germany.

He has held various positions at FAdeA, most recently as Corporate Safety and Quality Manager.

Jorge Castagneris

Manufacturing

  • Aeronautical Mechanical Engineer

With 41 years of experience in the aeronautical industry, he has worked in Engineering Support, Manufacturing Planning and Materials, and Strategic Planning. He has also held managerial positions in the Programs, Civil Aircraft Programs, and Commercial Programs divisions.

Iván Videla

MRO Military & MRO Commercial

  • Aeronautical Mechanical Engineer (IUA); Aeronautical Technician (ENET N°7 Ing. Ambrosio L. Taravella)

He has extensive experience across multiple operational areas related to aircraft maintenance at all levels, including quality assurance, airworthiness maintenance, engineering, on-site representation, and certification of military aircraft and components during his career in the Argentine Air Force.

In the civil sector, he has led projects and served as Technical Representative in various General Aviation and Commercial Aviation companies. He has also managed certifications, licenses, approvals, authorizations, registrations, inspections, evaluations, renewals, reports, and notifications before the Argentine National Civil Aviation Authority (ANAC) and foreign authorities such as DGAC Chile, DGAC Ecuador, ANAC Brazil, and UAEAC Colombia.

He has been a member of the Professional Council of Aeronautical and Aerospace Engineering (CPIAyE) and served as a lecturer at the Technical Secondary School No. 4 “I Brigada Aérea” in El Palomar.

His aeronautical career combines technical leadership, national and international project management, and extensive experience in both military and commercial airworthiness.

Patricia Caballero

Business Development

  • Aeronautical Mechanical Engineer; Postgraduate Degree in Engineering Management; Project Management Professional (PMP)

Aeronautical Mechanical Engineer with a postgraduate degree in Engineering Management and PMP certification. She has over 20 years of experience in the aeronautical industry, specializing in complex program management, business development, and leadership of engineering teams in industrial and defense environments.

She has built a solid career at FAdeA, progressing from technical and support roles to strategic positions, including Engineering Manager and Program Manager. She also has experience in contract negotiation and execution, coordination with government agencies, and the development of business opportunities at both national and international levels.

Guillermo Robiglio

Operational Safety & Corporate Quality

  • Aeronautical Mechanical Engineer; Master of Science in Engineering (Aerospace); Diploma in Data Science and Machine Learning

Aeronautical Mechanical Engineer graduated from the National University of Córdoba, with a Master of Science in Engineering with a specialization in Aerospace and a diploma in Data Science and Machine Learning (FaMAF). He has extensive experience in aeronautical certification, having participated in more than 50 successful projects, with a strong focus on operational safety and quality management.

At FAdeA, he leads initial and production certification processes and promotes the adoption of artificial intelligence to support continuous improvement and risk-based management.

Pablo Tordi

Administration & Corporate Management

  • Bachelor’s Degree in Business Administration; Postgraduate Degree in Finance

Bachelor’s Degree in Business Administration with a postgraduate degree in Finance, with a strong background in financial management and compliance. He has extensive experience in national and international companies across various sectors, including healthcare, consumer goods, services, and consulting.

Throughout his career, he has developed expertise in strategic planning, management control, and financial process optimization.

Julia Enriquez

Legal Affairs, Ethics & Compliance

  • Lawyer; Notary Public; Master’s Degree in Administrative Law

Lawyer and Notary Public who completed her Master’s Degree in Administrative Law at the Faculty of Law of the National University of Córdoba with outstanding performance. She has a strong background in corporate legal advisory and technology law, complemented by postgraduate training in Ethics and Compliance.

She has worked in both the public sector—including the Office of the State Prosecutor of Córdoba and the Provincial Revenue Agency—and the private sector, leading law firms and specialized consulting practices.

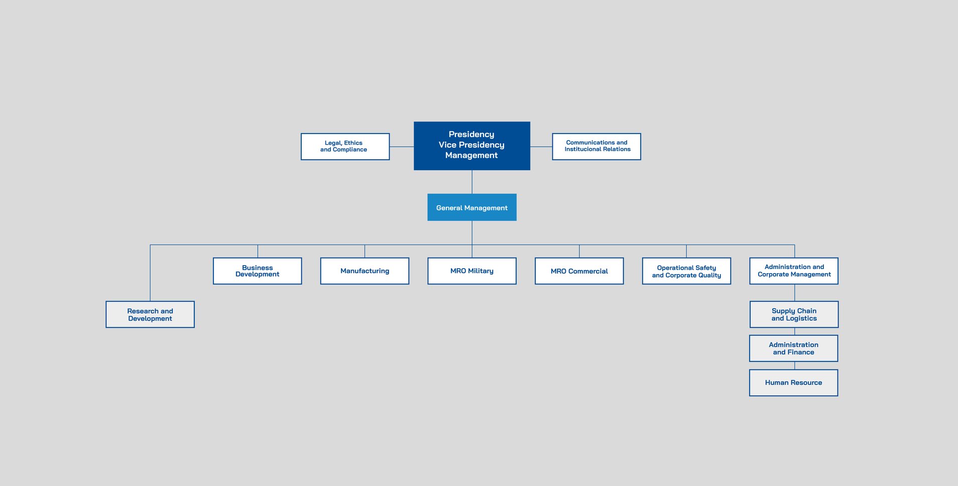
Organization chart

Staff